1. Others Metabolic Enzyme/Protease Immunology/Inflammation NF-κB
  2. Fluorescent Dye Reactive Oxygen Species (ROS) Mitochondrial Metabolism
  3. MitoSOX Red (solution)

MitoSOX Red (solution) 是特异靶向线粒体的活细胞荧光探针,具有细胞膜渗透性。MitoSOX Red (solution) 进入线粒体后会被超氧化物氧化,而不会被其他 ROS 或 RNS 生成系统氧化。被氧化的 MitoSOX Red (solution) 随后与线粒体/细胞核内的核酸结合,产生强红色荧光。MitoSOX Red (solution) 可以作为荧光指示剂,特异性检测超氧化物。另外,超氧化物歧化酶 (Superoxide dismutase,SOD) 能够预防 MitoSOX Red (solution) 氧化。
激发/发射波长:510/580 nm。

MCE 的所有产品仅用作科学研究或药证申报,我们不为任何个人用途提供产品和服务

MitoSOX Red (solution)

MitoSOX Red (solution) Chemical Structure

CAS No. : 1003197-00-9

1.  客户无需承担相应的运输费用。

2.  同一机构(单位)同一产品试用装仅限申领一次,同一机构(单位)一年内

     可免费申领三个不同产品的试用装。

3.  试用装只面向终端客户

规格 是否有货
50 mg   询价  
100 mg   询价  
250 mg   询价  

* Please select Quantity before adding items.

MitoSOX Red (solution) 的其他形式现货产品:

Customer Review

Other Forms of MitoSOX Red (solution):

MCE 顾客使用本产品发表的 172 篇科研文献

Mitochondrial ROS Imaging

    MitoSOX Red (solution) purchased from MCE. Usage Cited in: Chem Eng J. 2024 Oct 15.

    MitoSOX Red (5 µM). Mitochondrial ROS in H2O2-stimulated fibroblasts incubated with different hydrogels, assessed by DCFH-DA and MitoSOX staining, respectively.

    MitoSOX Red (solution) purchased from MCE. Usage Cited in: J Nanobiotechnology. 2024 Mar 25;22(1):129.  [Abstract]

    MitoSOX Red (10 μM; 30 min). Mitochondrial superoxide levels by MitoSOX Red fluorescent staining with MFI quantification. (G&H) Mitochondrial membrane potential by JC-1 staining with calculation of the ratio of red MFI (aggregated JC-1) to green MFI (monomer JC-1).

    MitoSOX Red (solution) purchased from MCE. Usage Cited in: Small. 2024 May 9:e2309891.  [Abstract]

    CLSM images of changes in ROS in mitochondria of HOS cells treated with different groups.

    MitoSOX Red (solution) purchased from MCE. Usage Cited in: Redox Biol. 2024 Mar 30, 103143.

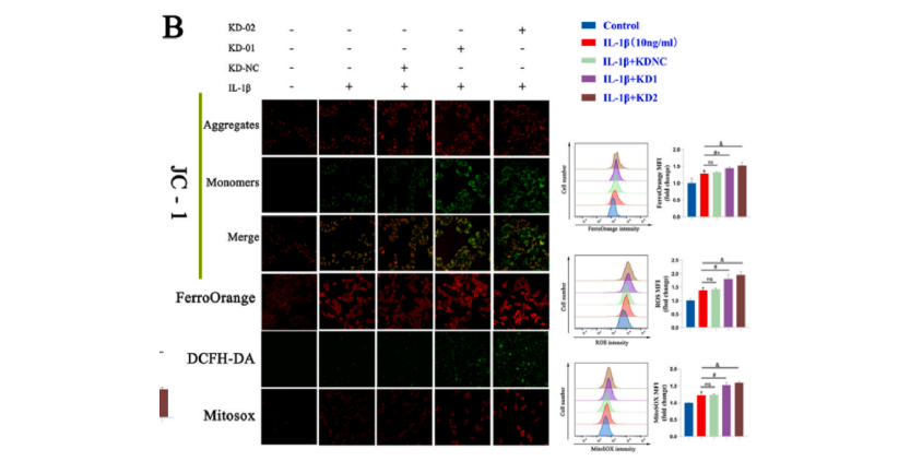
    MitoSOX Red (5 μM; 30 min). Results of incubation with the JC-1 fluorescent probe, FerroOrange probe, DCFH-DA, MitoSOX Red, and corresponding flow cytometric assays (#aP = 0.0014) are shown.

    MitoSOX Red (solution) purchased from MCE. Usage Cited in: Adv Healthc Mater. 2024 Aug 18:e2401909.  [Abstract]

    MitoSOX Red (5 μM; 30 min). Mitochondrial ROS detected by Mito-SOX RED in control and MCT-PASMCs with or without MPP nanoparticles. Scale bar: 100 µm.

    MitoSOX Red (solution) purchased from MCE. Usage Cited in: Biomaterials. 2023 Nov:302:122295.

    MitoSOX Red (30 min). Representative fluorescent images of MitoSox in 4T1and LLC cells.

    MitoSOX Red (solution) purchased from MCE. Usage Cited in: J Hazard Mater. 2023 Sep 5:457:131840.  [Abstract]

    MitoSOX Red (100 nM; 2 h). Representative images of Mito-Tracker Red-staining in P0C. elegans after nanoplastic exposure with different surface charges.
    • 生物活性

    • 参考文献

    生物活性

    MitoSOX Red (solution) is a live cell fluorescent probe that specifically targets mitochondria and is cell membrane permeable. MitoSOX Red (solution) enters mitochondria and is oxidized by superoxide but not by other ROS or RNS generating systems. The oxidized MitoSOX Red (solution) then binds to nucleic acids in mitochondria/nucleus, producing strong red fluorescence. MitoSOX Red (solution) can be used as a fluorescent indicator to specifically detect superoxide. In addition, superoxide dismutase (SOD) can prevent the oxidation of MitoSOX Red (solution).
    Excitation/emission wavelength: 510/580 nm.

    体外研究
    (In Vitro)

    实验方案

    1. MitoSOX Red 工作液的制备
    1.1 储备液的制备
    取 50 μg MitoSOX Red 溶解于 13 μL DMSO 中,得 5 mM 储备液。
    注意:建议储备液在 -20°C 和 -80°C 避光保存,避免反复冻融。
    1.2 MitoSOX Red 的制备工作液
    用无血清细胞培养基或 PBS 稀释储备液,得到 1-10 μM 的工作液。
    注意:请根据实际情况调整 MitoSOX Red 工作液的浓度。
    2. 细胞染色
    2.1 悬浮细胞 (6 孔板)
    a.在 4°C 下以 1000 g 离心 3-5 分钟,然后弃去上清液。PBS 洗涤 2 次,每次 5 分钟。细胞密度为 1×106/mL。
    b.加入 1 mL 工作液,室温孵育 5-30 分钟。
    c. 4℃、400 g 离心 3-4 分钟,弃上清。
    d.用 PBS 洗涤 2 次,每次5分钟。
    e.用无血清细胞培养基或 PBS 重悬细胞。荧光显微镜或流式细胞术观察。
    2.2 贴壁细胞
    a.在无菌盖玻片上培养贴壁细胞。
    b.从培养基上取下盖玻片并吸出多余的培养基。
    c.加入 100 μL 工作液,轻摇使之完全覆盖细胞,室温孵育 5-30 分钟。
    d.用培养基洗两次,每次 5 分钟。荧光显微镜或流式细胞术观察。

    储存
    -20°C,1 年。避光

    注意事项
    1、请根据实际情况调整 MitoSOX Red 工作液的浓度。
    2、本品仅供 R&D 使用,不得用于药物、家庭或其他用途。
    3. 为了您的安全和健康,请穿白大褂,戴一次性手套操作。

    MCE has not independently confirmed the accuracy of these methods. They are for reference only.

    分子量

    759.70

    Formula

    C43H43IN3P

    CAS 号
    性状

    液体

    颜色

    Brown to reddish brown

    运输条件

    Room temperature in continental US; may vary elsewhere.

    储存方式

    Solution, -20°C, protect from light, 2 years

    参考文献
    • 摩尔计算器

    • 稀释计算器

    The molarity calculator equation

    Mass (g) = Concentration (mol/L) × Volume (L) × Molecular Weight (g/mol)

    质量   浓度   体积   分子量 *
    = × ×

    The dilution calculator equation

    Concentration (start) × Volume (start) = Concentration (final) × Volume (final)

    This equation is commonly abbreviated as: C1V1 = C2V2

    浓度 (start) × 体积 (start) = 浓度 (final) × 体积 (final)
    × = ×
    C1   V1   C2   V2
    Help & FAQs
    • Do most proteins show cross-species activity?

      Species cross-reactivity must be investigated individually for each product. Many human cytokines will produce a nice response in mouse cell lines, and many mouse proteins will show activity on human cells. Other proteins may have a lower specific activity when used in the opposite species.

    您最近查看的产品:

    Your information is safe with us. * Required Fields.

       产品名称:

     

    * 需求量:

    * 客户姓名:

     

    * Email:

    * 电话:

     

    * 公司或机构名称:

       留言给我们:

    Bulk Inquiry

    Inquiry Information

    产品名称:
    MitoSOX Red (solution)
    目录号:
    HY-D1055Y
    需求量: