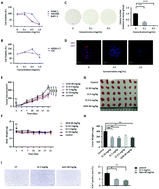
Pancreatic cancer is a highly lethal and malignant solid tumor. Treatments for pancreatic cancer are seriously limited because it is highly drug-resistant and immunosuppressive. Hence, it is urgent to explore novel approaches for anti-pancreatic cancer therapy. In this study, we show that S1, a crude polysaccharide from corn silk, may significantly inhibit pancreatic cancer cell proliferation in vitro and in vivo. Further studies reveal that S1 can induce pancreatic cancer cell apoptosis, arrest the cell cycle in S phase and impede pancreatic cancer cell migration and invasion. Moreover, S1 may block the EGFR/PI3K/AKT/CREB signaling pathway to exert its anti-pancreatic cancer activity. However, S1 has almost no toxicity either in vitro or in vivo. These results provide evidence that S1 is a new functional food component that can be developed to fight pancreatic cancer.
